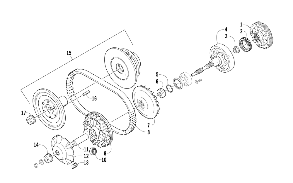
| № | Наименование | Примечание | Кол-во |
|---|---|---|---|
| 1 | CLUTCH ASSYPRIMARY | 1 | |
| 2 | CLUTCHONE WAY | 1 | |
| 3 | NUTHFH CCW (M16 X 1.5) | 1 | |
| 4 | GEAR ASSYPRIMARY DRIVE(HOUSINGCLUTCH) | 1 | |
| 5 | O-RINGINTAKE MANIFOLD | 1 | |
| 6 | SPACER FIXED DRIVE FACE | 1 | |
| 7 | FACEDRIVE | 1 | |
| 8 | Ремень приводной | 1 | |
| 9 | FACE COMP MOVABLE | 1 | |
| 10 | ROLLERMOVABLE DRIVEN FACE | 8 | |
| 11 | SPACERMOVABLE DRIVE FACE | 1 | |
| 12 | PLATEMOVABLE DRIVE FACE | 1 | |
| 13 | DAMPERMOVABLE DRIVE FACE | 4 | |
| 14 | NUT FLANGE 16mm Z&Y | 1 | |
| 15 | CLUTCHDRIVEN-ASM (inc. 16) | 1 | |
| 16 | KEY6X6X30 | 1 | |
| 17 | NUTFLANGE 16MMDRIVE-SHAFT | 1 |
